当前位置:
关于我们
ABOUT US
市建委特种作业人员考试通知
来源: | 作者:房建培训办公室 | 发布时间 :2022-09-26 | 121 次浏览: | 分享到:

各位学员:

      参加9月份市建委特种作业考试的学员,请您联系我校负责老师领取准考证,查看并,各位考生需认真查看准考证上考试地点、考试时间等信息,提前规划好时间、路线,携带好个人相关证件及考试相关用具准时到达考场参加考试!本次考试时间为:9月27日~9月29日

考试已准考证上时间为准


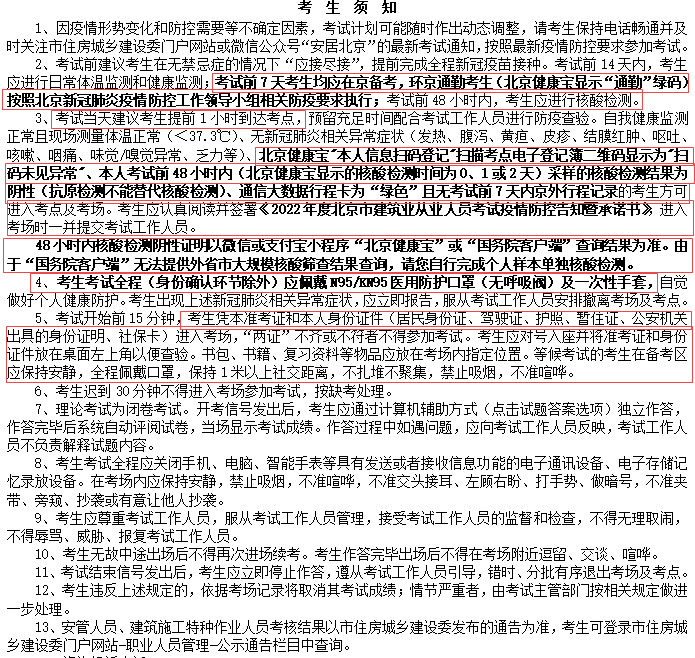
温馨提示:出门前请检查好需要携带的资料及物品,其中包括:48小时内核酸证明(北京健康宝内即可)、N95/KN95医用防护口罩(无呼吸阀)、一次性手套、签字笔、身份证、准考证、考试疫情防控告知暨承诺书、信大数据行程卡为“绿色”且无考试前7天内京外行程记录。

      如有报名相关问题可咨询我校负责老师

      联系电话:69376984  69355760


联系方式
CONTACT US

地址:北京市房山区良乡苏庄中路9号欣福良苑B座 三层办公区

TEL(010)69376984

办公电话:010-89367238

E-mail:power69376984@qq.com

扫一扫关注公众号